Menu
  • 首页

  • 校园新闻

  • 通知公告

  • 教学科研

  • 更多

综合实践

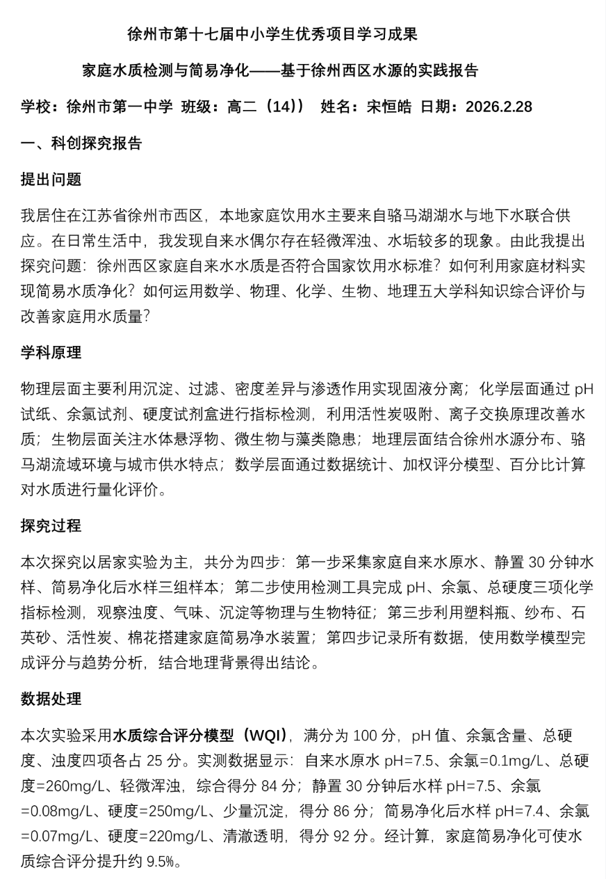
家庭水质检测与简易净化——基于徐州西区水源的实践报告

[日期:2026-03-18] 来源: 作者:





上一条:利用esp32制作自动浇水装置
下一条:WiFi 遥控行走机器人的设计与制作 Design and Development of a WiFi‑Controlled Walking Robot

版权所有:徐州市第一中学

地址:江苏省徐州市夹河前街26号

  • 网站首页

  • 学校概况

    • 一中简介

    • 组织机构

    • 历史回眸

    • 荣誉殿堂

    • 美丽校园

    • 规章制度

  • 校务公开

    • 学校概况

    • 规章制度

    • 公示公告

    • 招生收费

    • 师资建设

    • 新校区规划

  • 党建园地

    • 党建动态

    • 政治学习

  • 招生聘师

    • 招生动态

    • 招生政策

    • 招聘动态

    • 招聘政策

  • 国际教育交流

    • 国际部简介

    • 国际部动态

    • 学术信息

    • 师生园地

    • 精彩视频

    • 国际交流

  • 教学教研

    • 教学管理

    • 教研管理

    • 师资建设

    • 课改阵地

    • 资料存档

    • 丰硕成果

    • 综合实践

  • 教师频道

    • 名师风采

    • 青蓝工程

    • 心中的恩师

  • 校园文化建设

    • 德育管理

    • 学子风采

    • 团委纪事

    • 学生组织

    • 社团活动

    • 心海导航

    • 国旗下讲话

    • 研学旅行

  • 工会生活

    • 工会园地

    • 关工委

  • 后勤安保

    • 后勤服务

    • 安全保障

  • 法制教育

  • 撷秀初中

  • 网站首页
  • 学校概况
    一中简介
    组织机构
    历史回眸
    荣誉殿堂
    美丽校园
    规章制度
  • 校务公开
    学校概况
    规章制度
    公示公告
    招生收费
    师资建设
    新校区规划
  • 党建园地
    党建动态
    政治学习
  • 招生聘师
    招生动态
    招生政策
    招聘动态
    招聘政策
  • 国际教育交流
    国际部简介
    国际部动态
    学术信息
    师生园地
    精彩视频
    国际交流
  • 教学教研
    教学管理
    教研管理
    师资建设
    课改阵地
    资料存档
    丰硕成果
    综合实践
  • 教师频道
    名师风采
    青蓝工程
    心中的恩师
  • 校园文化建设
    德育管理
    学子风采
    团委纪事
    学生组织
    社团活动
    心海导航
    国旗下讲话
    研学旅行
  • 工会生活
    工会园地
    关工委
  • 后勤安保
    后勤服务
    安全保障
  • 法制教育
  • 撷秀初中
教学教研
教学管理 教研管理 师资建设 课改阵地 资料存档 丰硕成果 综合实践
当前位置: 网站首页 >> 教学教研 >> 综合实践 >> 正文
综合实践

家庭水质检测与简易净化——基于徐州西区水源的实践报告

2026年03月18日 11:14  点击:[]





上一条:利用esp32制作自动浇水装置 下一条:WiFi 遥控行走机器人的设计与制作 Design and Development of a WiFi‑Controlled Walking Robot

【关闭】

请遵守《互联网电子公告服务管理规定》及中华人民共和国其他有关法律法规。
用户需对自己在使用本站服务过程中的行为承担法律责任。
本站管理员有权保留或删除评论内容。
评论内容只代表网友个人观点,与本网站立场无关。
0/1000 用户名  密码   匿名发布 验证码 看不清楚,换张图片
共0条评论    共1页   当前第1页
  • 网站地图
  • 站内搜索
  • 用户登录
  • 管理登录
  • 意见反馈

地址: 徐州市云龙区紫金路36号(紫金校区) 联系电话:85885002 邮编:221004   徐州市夹河前街26号(夹河街校区)联系电话:85582102  邮编:221002 

徐州市第一中学 版权所有   徐州市华网信息科技有限公司 技术支持 苏ICP备05003700号-1

苏公网安备 32031102000822号